第一部分 招标邀请
根据我校实际需求,现面向社会具有实力的单位进行我校外语楼智慧教室建设项目的招标,欢迎能按标书要求提供产品并能保证售后服务的厂家前来投标。
一、招标项目名称:智慧教室建设项目招标
计划建设多屏互动研讨教室1间、灵活多变研讨教室1间,微格教室4小间,共计3间智慧教室,并配套服务器及相关硬、软件。

经招标方认可资格合格的投标单位携带有关有效证件到pg电子官方网站招投标办公室办理招标文件购买事宜,每份招标文件需交500.00元资料费(该费用收取后概不退还)。每个投标单位须在递交投标书之前交纳投标保证金。投标保证金为壹拾万元(100000.00元)。
收款单位:pg电子官方网站
开户行:建行武汉洪福支行
账 号:42001237044050001270
开标后未中标单位的保证金在一个月内不计息全额退还,中标单位的保证金则转为合同履约保证金。
二、投标截止时间
根据pg电子官方网站招投标办公室要求,按时将投标文件交到pg电子官方网站招投标办公室。如有延误,视为废标;中标单位应在我校规定的时间内与我校签订合同,逾期视中标单位放弃中标,我校有权扣留保证金。
三、付款方式:
供货完毕经校方验收合格后付总货款的90%,从验收合格之日起一年后无质量问题支付总货款的10%。
四、开标日期:另行通知
招标单位:pg电子官方网站
执行单位:pg电子官方网站招投标办公室
地 址:武汉市洪山区黄家湖西路3号
联 系 人:商务部分 黄老师 88147037
技术部分 陈老师 88147186 徐继安 88147381
第二部分 投标须知
一、招标方式:邀请招标、评标、定标。
二、投标者要求及相关说明:
1、投标者具有独立法人资格,具有相应的经营资质和一定经营规模(注册资金不低于100万),具有良好的经营业绩。
2、所供产品为市场一线品牌或其市场占有率较高,且必须具有明确的生产厂家、产地证书、合格证、产品质检报告等。增减变动。
3、项目为交钥匙工程。合同价包含设备费、安装辅材、安装调试、税费、人工、打孔等一切费用。
4、根据甲方的实际需要,如确需增加超出本次招标范围之外的项目,必须填写施工变更表并经甲乙双方的授权代表共同签字确认后按实际增补数量和单价进行相应增减变动。
5、投标方需用PPT方式讲解其实现功能等情况,现场配备技术人员,能完成技术答疑问题。
6、投标价均按人民币报价,且为含税价。
7、所有项目需要注明工期。
三、投标费用:无论投标结果如何,投标者自行承担投标发生的所有费用。
四、投标书内容
1、投标书正本一份,副本伍份。如副本内容与正本内容不符,则以正本为准(投标完后,标书概不退还);
2、产品详细报价,投标保证金缴纳凭证;
3、故障响应时间及服务承诺细则;投标供应商如是销售代理商的,须提供产品制造商项目授权书及售后服务承诺书原件并加盖鲜章;
4、投标公司简介、企业法人营业执照、法人代表人身份证复印件和委托代理人身份证复印件、法人授权委托书、税务登记证、主要业绩等;
5、投标公司须列举近两年来同类型项目的业绩情况,武汉市内必须有1-3个智慧教室项目,包含联系人及联系方式,供货日期,合同金额等,至少列举3例,用表格形式。(务必真实)
6、请投标方严格按照我方拟定的标书文件的顺序报价,并注明商品规格,产地等。涉及到教室装修改造的,请提供简易装修效果图。
五、开标与评标:
1、开标时间和地点:另行通知
2、属于下列情况之一者视为废标:
2.1投标文件送达招标单位的时间超过规定的投标截止时间。
2.2投标文件未经法定代表人或委托代理人签字。
2.3开标后发现招标文件内容有虚假材料或信息。
3、在开标之前,不允许投标方人员与评标成员接触,如果投标方试图在投标书审查、澄清、比较及签合同时向投标方人员施加不良影响,其投标将被视为无效投标或取消投标资格。
4、本次招投标采取评标员集中议标方式,对未中标的单位我方不负责解释。
5、投标单位不得相互串通损害招标单位的利益,一旦发现各投标单位之间串通作弊、哄抬标价,招标单位将取消所有参与串通的投标单位的投标资格并没收投标保证金。
六、中标与签订合同
1、自开标之日起一周内,招标办公室向符合条件的单位进行考察,并要求符合要求的单位进行提供样机测试,测试完成后,再商议定标。
2、中标单位如果未按招标单位规定的日期签订合同,或故意拖延签订合同,则招标单位可以扣除其投标保证金并取消其中标资格,另选中标单位。
3、中标单位的投标保证金转为合同履约金。
4、本招标文件未尽事宜,以合同为准。
七、投标单位如有技术参数等方面的疑问,可以向我方招标负责人进行咨询,若有必要,我校将组织进行招标答疑,招标文书以最后正式招标答疑的材料为准。
八、pg电子官方网站招投标办公室保留此招标文件的解释权。
第三部分 智慧教室建设项目功能指标及主要技术参数(参考)
1、环境指标要求
(1)场地:共300 m2。其中多屏互动研讨教室(2-224教室,70座)120m2, 灵活多变研讨教室(2-225教室,40座)90m2,微格教室(2-222教室,4小间)90 m2。
(2)家具:教研桌1套,配套椅9张,固定讲桌2套,移动讲桌1套,6人位研讨桌2套,单人位可移动拼接桌70张,双人位移动可拼接桌40张,学生椅128张。
(3)供电:额定电压220V,额定频率50Hz供电系统;消耗电流,设备为20A,照明10A。
·讲台、柜、桌、椅符合规范标准;
·教室具有良好的通风效果;
·教室照明亮度不低于200流明;
·电、网络走线布局安全、合理,符合国家规范,电源线采用不低于2.5mm铜芯单股线,能够提供稳压、恒流、稳频、抗干扰电源;
·采取隔音措施的教室噪声一般应在40dB~45dB;
·根据国家有关部门的规定有防火、防盗、防爆、防破坏基本设备和措施,高压容器、易燃、易爆等物品要按国家有关规定合理存放。
2、设备指标要求
(1)教室电脑、交互式电脑配置为:Corei5/8G/128G SSD。
(2)服务器配置为:Xero5E×2/16G/4T/GeForce4。
(3)显示设备视频特性指标
·全高清系统:HDMI或DVI二进一出,RGB或VGA二进一出,分辨率必须支持1080P,可选支持4K,对比度≥2000:1(平板),对比度≥1600:1(投影)。
·高标清兼容系统:HDMI或DVI二进一出,RGB或VGA二进一出,分辨率必须支持720P,可选支持1080P,对比度≥1600:1(平板),对比度≥800:1(投影)。
·交互触摸平板一体机:触摸表面莫氏硬度≥5.5,定位精度≤2mm,手写高度≤2mm,支持手和笔触摸方式,可视角度≥150°,触屏透光率≥18%,压感等级≥2级。支持VGA输入、音频输入、复合视频输入、HDMI数字音视频输入、USB接口、网路接口。
·超短焦/长焦投影亮度不低于3500流明。
·供电额定电压220V,额定频率50Hz。
(4)课堂互动系统
·支持信息的发送与接收、教学示范、遥控辅导的功能。
·支持教室内多屏幕的同步或异步显示,支持教师和学生之间、学生和学生之间的交互。
·支持文字交流、电子白板数据交互演示和音视频对话的交流模式。
·支持计算机屏幕演示和交流的功能。
(5)网络中控系统
·管理功能:使用权限管理,课程表联动管理,多媒体设备远程启动/关闭及其他操作,集中控制批量操作,教室中控主机远程复位,系统运行日志。
·通信功能:设备控制,控制网络型多媒体中控及中控相关的外围设备。
·控制方式:在本地通过控制面板,实现对中控系统所连接的多媒体设备的控制,也可以通过网络实现对中控的远程控制、管理和维护。
·系统结构:面板分体式中控系统,控制面板和控制主机分离,两者之间用信号线连接。
·音视频信号切换:实现两路以上VGA信号输入/输出切换,输入/输出切换状态显示。
·音视频处理功能:信号不失真,幅度不衰减,视频切换不跳帧。
·电源管理功能:控制电动幕布的升、降、停;电源输出功率应为所控设备总功率的1.5倍,输出口待过流保险装置。
·通信方式:采用RS-232或USB接口,与多媒体设备进行操作通信。
(6)扩声系统声学指标
·混响时间0.9~1.2s(一级),1.0~1.2s(二级)。
·最大声压级:额定通带内≥88dB(一级),额定通带内≥85dB(二级)。
·扩声语言传输指数:≥0.6(一级),≥0.55(二级)。
·系统总噪声等级:≤NR-30,≤NR-35。
(7)网络带宽:100/1000MBps。
(8)网络容量:50个接入设备。
3、主要功能及相关技术参数
3.1 建设示意图和主要功能
3.1.1.1多屏互动研讨教室示意图(2-224教室)

(1)主要功能
教师端采用三投影拼接融合的显示方式,同时采用触摸屏教师电脑,通过拖拽式操作对显示画面进行分屏,多信号源切换,多信号源布局切换等等操作。学生端采用两台交互触摸一体机,供不同分组讨论使用。配合多屏调度系统实现多屏互动教学功能。用于协作式学习和师生互动研讨,适合不同学科、不同人数多教学场景分组讨论教学、教学技能培训、教研活动使用,如分组研讨教学,教师培训、嘉宾论坛、授课竞赛、ISW培训等。
(2)设计特点
·学生移动拼接组合桌椅
·教师移动讲桌
·教师端超宽屏融合投影(侧墙)
·学生端交互触控一体机辅助显示
·保留原推拉绿板(正墙)
3.1.1.2灵活多变研讨教室示意图(2-225教室)

(1)主要功能
采用常态化录播设备,教师采用86寸触控一体机加黑板进行教学展示,教室后方配置玻璃书写板供学生讨论及板书。采用带翻折桌板转椅加矩形桌,可根据不同课程教学需求组成不同摆放方式,满足普通授课、辩论赛式、自由讨论、答辩、小组讨论等需求。论文答辩时,矩形桌作为评审席,平时作为讨论小组桌。
(2)设计特点
·学生移动组合拼接桌椅
·教师固定讲桌
·教师86寸交互触控一体机
·无线拾音
·网络集中控制系统
·玻璃书写白板
3.1.1.3微格教室示意图(2-222教室,4小间)

(1)主要功能
集封闭型小组讨论室、微课制作室、教学技能微格训练室于一体。采用玻璃等材料将教室隔为4间封闭性的隔音小隔间,在小组讨论时,互不干扰;安装65寸触控一体机,教师可利用微格教室进行讲授训练达到自我提升;安装方便易用的微课制作工具和话筒,给教师提供不受干扰的微课制作环境。
(2)设计特点
·隔音玻璃隔断
·电雾化玻璃切换
·两间自主微课录制室
·两间6人位学习讨论空间
3.1.2智慧教室控制平台建设
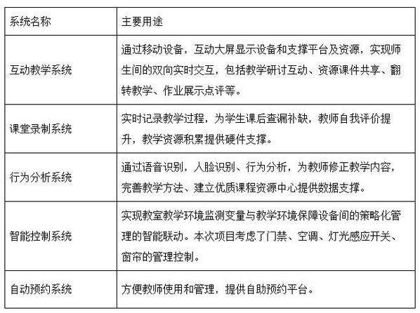
智慧教学系统融合互动教学、课堂录制、行为分析、智能控制、自动预约等系统。

3.2 技术方案
3.2.1总体思路
按照需求牵引、一体规划、基础先行、开放共用的思路,依托AI和物联网技术,应用虚拟化、智能化、物物相连等解决方案,积极探索、运用和推进信息技术在教育教学中的应用,引导开展研讨式、翻转式教学,拓展学生思维能力,为提升教师信息化教学素养,促进教育教学信息化改革提供有力支撑。
3.2.2环境建设

(1)多系统融合控制
管理平台将多套独立的系统进行整合,纳入到统一管理平台中,实现一个平台管理多套系统,一个平台实现多个系统的功能。集视频监控、教室预约、教室借用、语音通话、信息发布、考勤于一体,减少用户信息化建设整体成本。
(2)环境控制
结合物联网技术,并将其有机整合到智慧教室环境控制模块当中,通过统一管理平台将与教室内有关的各种子系统有机地组合成一个系统,并单独加密。考虑门禁、窗帘、灯光、空调的管理控制,在多屏互动研讨教室(2-224教室)中建立一个通讯网络,为教室信息提供必要的通路,在教室网络操作系统的控制下,通过相应的硬件和执行机构,实现对教室网络上的设备的控制和监测。
(3)教学数据收集
在整个教室的使用及教学过程中会产生大量的数据,如:课程数据、课堂行为数据、评教数据、知识点掌握数据、硬件故障率、硬件的能耗、教室利用率、运维人员处理故障统计、响应时长、处理时长等等,为最终实现个性化教学打下基础。
3.3 物品清单及主要技术参数(参考)
详见附件:
物品清单及主要技术参数(参考).docx
