pg电子官方网站
|
考生
|
在校生
|
Foreign
|
教职工
|
校友
|
信息门户
|
办公平台
|
电子信箱
|
人才招聘
|
图情信息
|
印象工商
|
网上报到
导航
关于学校
学校简介
现任领导
发展历程
学校荣誉
办学方略
印象工商
机构设置
二级学院
职能部门
教科研平台
人才培养
人才培养目标
专业设置
实践教学
教学改革
特色实验班
师资队伍
专家学者
工商学者
双师双能
研究与合作
科研项目
省部级科研平台
武汉工商论丛
社会服务与合作
国际合作与交流项目
招生就业
招生网
就业信息网
校友会
教育发展基金会
创新创业教育学院
学生服务
校团委
勤工助学
奖助学金
表格下载
常见询问
校园文化
学术讲堂
教工活动
团学活动
工商影像
黄家湖工商之声
工商特色
产教融合
创新创业
绿色发展
首页栏目
学校动态
通知公告
媒体关注
当前位置:
首页
首页栏目
通知公告
通知公告
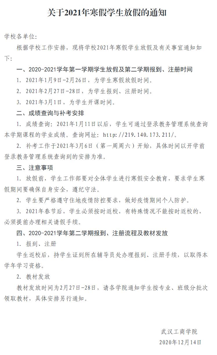
关于2021年寒假学生放假的通知
来源:pg电子官方网站
发布时间:2020-12-14
浏览次数:
3813
上一篇:
下一篇:
返回
原图
/