pg电子官方网站
学校首页
首页
组织机构
机构设置
科技部工作职责
通知公告
科研平台
湖北商务服务发展中心
现代物流与商务湖北省协同创新中心
高校创业型人才培养服务湖北高质量发展研究...
科研简报
成果展示
管理文件
常用下载
纵向项目
横向项目
成果文件
知识产权
联系我们
通知公告
当前位置:
首页
通知公告
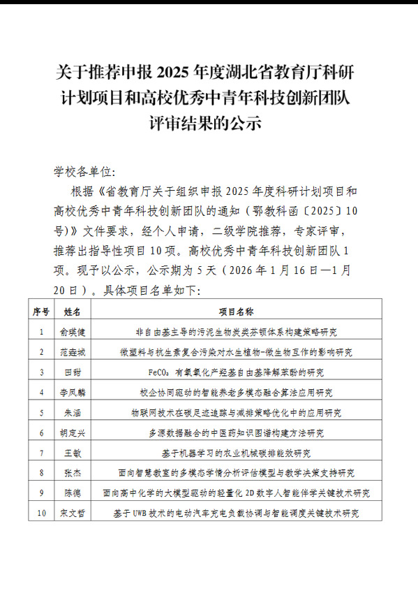
关于推荐申报2025年度湖北省教育厅科研计划项目和高校优秀中青年科技创新团队评审结果的公示
发布者:kyb
发布时间:2026-01-16
浏览次数:
10